首屆全球數字貿易博覽會先鋒獎結果出爐 金獎空缺
2022年12月14日09:37 | 來源:人民網-浙江頻道
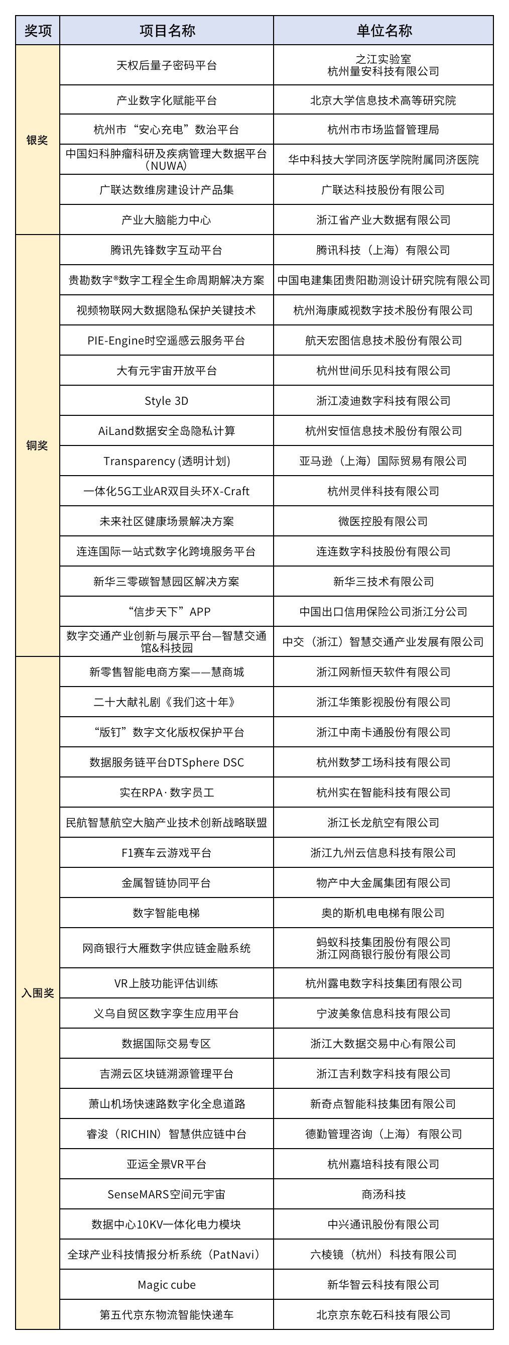
人民網杭州12月14日電 (記者張麗瑋)昨天上午,首屆全球數字貿易博覽會先鋒獎(DT獎)頒獎儀式在杭州舉行。本屆DT獎自10月19日啟動以來,經過三輪評審,共評出42個獎項,其中,入圍獎22個、銅獎14個、銀獎6個,金獎空缺。
“DT”是數字貿易英文“Digital Trade”的縮寫。該獎的設置旨在引領數字貿易行業風向,全面展示數字貿易領域最前沿的新技術、新服務、新產品。今后,DT獎每年在數貿會期間評選,以獎促展、以展促貿、以貿促新,為展賦能。

頒獎現場。數貿會組委會供圖
據介紹,本次DT獎共收到來自海內外共160余個參評項目,最終入圍了42個項目。此次參評企業類型廣泛,有跨國巨頭特斯拉、阿斯利康、亞馬遜等,國內頭部企業京東、網易等,也有政府部門杭州市市場監督管理局、國家重要科研平臺之江實驗室,還有中央金融企業中國出口信用保險、國有企業物產中大集團等。
此外,本次評選標準多維全面。本屆DT獎評審從創新性、市場前景、社會影響、概念設計、“雙碳”目標以及展示體驗等六大維度考量參評項目,從原創性、突破性、引領性、支撐性等方向挑選行業高精尖項目,不僅評選技術、市場、概念的前沿性,也考量社會責任的示范性。評審委員會專家評委來自研究機構、行業協會、會展業、投資方,經過初審、復審、合議三輪評審最終評審出獲獎項目,為首屆數貿會DT獎把好關、定好調、開好道,真正評出了代表性項目,推動提升數貿會品牌。
為何金獎空缺?浙江省商務廳服務貿易處副處長崔建輝介紹,因疫情導致一些數字貿易領域的頭部企業無法到現場參展參評,為了能給獎項的評選開一個好頭,打造高標準、有質量、嚴要求的評審口碑,賽事組委會討論后決定本屆DT獎的金獎空缺。
DT獎獲獎名單

(責編:張麗瑋、王麗瑋)
分享讓更多人看到
推薦閱讀
相關新聞
- 評論
- 關注
























第一時間為您推送權威資訊
報道全球 傳播中國
關注人民網,傳播正能量