讓社會面迅速靜下來
杭州拱墅區啟動二級響應 停止一切非必要聚集性活動
2022年04月23日09:02 | 來源:人民網-浙江頻道
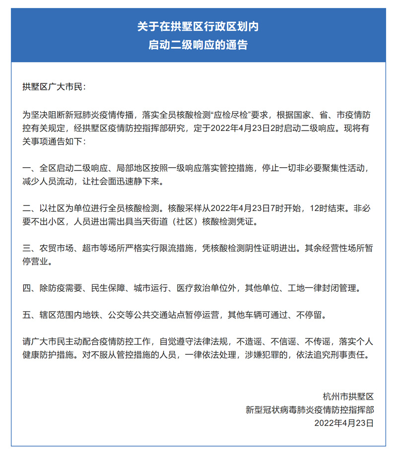
4月23日凌晨,杭州市拱墅區新型冠狀病毒肺炎疫情防控指揮部發布《關于在拱墅區行政區劃內啟動二級響應的通告》,停止一切非必要聚集性活動,減少人員流動;以社區為單位進行核酸檢測“應檢盡檢”工作,非必要不出小區;農貿市場、超市等場所憑核酸檢測陰性證明進出,其余經營性場所暫停營業;部分公共交通站點暫停運營。具體通告如下:

來源:拱墅發布
4月22日22時至4月23日8時,杭州新增10例新冠病毒無癥狀感染者。
在4月22日下午3時舉行的浙江省舉行第114場新冠肺炎疫情防控工作新聞發布會上,杭州市衛生健康委黨委委員、二級巡視員施長友介紹,4月19日以來,截至4月22日14時,杭州“4·19”疫情已報告關聯病例59例。從分布地區看,有44個病例在拱墅區,且主要集中在半山街道的水榭塘灣、闊板橋兩個小區,4天以來未形成廣泛蔓延之勢。從人群特點看,本次疫情涉及8起家庭聚集性疫情和2起聚餐相關疫情,共有36例感染者,中小學校、農貿市場、商場等復雜場所未見大規模傳播。從發現方式看,59個病例中有53個病例是在隔離管控和封/管控區篩查中發現的,通過劃分“三區”、強化管控、多輪篩查等方式,及時發現病例并及時采取控制措施。
但是本次疫情的源頭仍不明確,同時段內還在杭州上城、臨平、西湖、蕭山等區發現病例,病例中有些與拱墅疫情存在關聯,但是還有部分病例傳播鏈尚不清楚,提示杭州市疫情存在多點散發和聚集性疫情并存在的態勢,需進一步強化風險區域的管控,進一步加快風險人員的排查,防止疫情進一步擴散蔓延。(葉賓得)
(責編:葉賓得、康夢琦)
分享讓更多人看到
推薦閱讀
相關新聞
- 評論
- 關注
























第一時間為您推送權威資訊
報道全球 傳播中國
關注人民網,傳播正能量